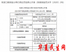
中国经济网北京12月22日讯昨日,银保监会网站公布的张家口银保监分局行政处罚信息公开表(张银保监罚决字〔2020〕2号)显示,亚太财产保险有限公司(简称“亚太财险”)张家口中...
中国经济网北京12月22日讯辽宁省药品监督管理局网站近日公布的行政处罚决定书(辽药监(稽七)罚〔2020〕005号)显示,东北制药锦州医药有限公司药械分公司销售劣药“诺氟沙星胶囊”...
中国经济网北京12月22日讯南岭民爆(002096.SZ)连续三个交易日一字跌停,截至今日收盘,南岭民爆报8.70元,跌幅10.03%;12月21日,南岭民爆收报9.67元,跌幅9.96%;12月18日(上周五),南...
中国经济网北京12月22日讯昨日,利亚德(300296.SZ)收到了深交所创业板下发的关注函。 2020年8月27日,利亚德发布公告称,公司董事会授权公司经营层启动分拆子公司境内上市前期筹备工...
中国经济网北京12月22日讯央行网站近日公布的行政处罚决定书(烟银罚字[2020]1号、2号)显示,山东长岛农村商业银行股份有限公司、马常辉存在两宗违法行为:(一)未按照规定履行...
河北中瓷电子科技股份有限公司 保荐人(主承销商): 中航证券有限公司 发行情况: 公司简介: 截至本招股说明书签署之日,中国电科十三所持有中瓷电子66.24%的股份,为发行人控...
中国经济网编者按 : 深交所创业板上市委员会定于 12 月 25 日召开 2020 年第 60 次上市委员会审议会议,审议浙江宏昌电器科技股份有限公司(简称宏昌科技)的首发申请。 宏昌科技主...
中国经济网北京 12 月 22 日讯 ( 记者 张海蛟 ) 近日,国家企业信用信息公示系统网站公示行政处罚决定书显示,无锡市新吴区城管局对无锡小天鹅电器有限公司 ( 以下简称:“小天鹅电...
中国经济网北京12月21日讯今日,老百姓(603883.SH)发布公告称,2020年9月18日,公司披露了《控股股东大宗交易减持股份计划公告》,控股股东老百姓医药集团有限公司(以下简称“医药集...
中国经济网北京12月21日讯近日,长春高新(000661.SZ)发布公告称,公司接到持股5%以上的股东金磊减持公司股份的通知,金磊于2020年7月10日至2020年12月16日期间以集中竞价、大宗交易方式...
中国经济网北京12月21日讯(记者马先震孙辰炜)山西省药品监督管理局网站于近日公示的《行政处罚案件信息公开表》显示,经查,国药控股山西临汾有限公司因销售不合格中药饮片被...
中国经济网北京12月21日讯深圳证券交易所于昨日公布的《关于对深圳市维业装饰集团股份有限公司的重组问询函》(创业板非许可类重组问询函〔2020〕第21号)显示,2020年12月4日,深...
中国经济网北京12月21日讯光环新网(300383.SZ)今日股价跌8.77%,收报17.07元。 三季报显示,截至三季度末,中国工商银行股份有限公司-易方达创业板交易型开放式指数证券投资基金持有...
中国经济网北京12月21日讯12月19日,海通证券在官网发布公告称,公司就中国银行间市场交易商协会自律调查开展自查自纠和内部问责工作。 海通证券表示,公司积极配合中国银行间市...
中国经济网北京12月21日讯今日,深圳市特发服务股份有限公司(简称“特发服务”,300917.SZ)在深交所创业板上市,开盘价报50.00元,涨幅166.24%。截至今日收盘,特发服务报47.60元,涨...
中国经济网北京12月21日讯今日,东莞市鼎通科技科技股份有限公司(简称“鼎通科技”,688668.SH)在上交所科创板上市,开盘报40.44元,涨101.49%,盘中最高报49.99元,最低报39.48元。截...
中国经济网北京12月21日讯今日,碳元科技(603133.SH)大跌,截至收盘报12.12元,跌幅为9.82%。 12月18日晚间,碳元科技曾发公告称,公司控股股东、实际控制人徐世中因个人资金需求,计划...
中国经济网北京12月21日讯南岭民爆(002096.SZ)今日再次一字跌停,截至发稿报9.67元,跌幅9.96%。12月18日(上周五),南岭民爆也一字跌停,收报10.74元,跌幅9.97%。 此前,12月10日与12月...
中国经济网北京12月21日讯银保监会网站今日公布的中国银保监会台州监管分局行政处罚信息公开表(台银保监罚决字〔2020〕19号)显示,台州银行存在贷款资金违规流入房地产市场;理...
中国经济网北京12月21日讯银保监会网站18日公布对中国人民财产保险股份有限公司北京市分公司的行政处罚决定。京银保监罚决字〔2020〕40号显示,中国人民财产保险股份有限公司北京...
本站讯 吉林省德惠市的朝阳乡,地处第二松花江畔,风景秀丽,...
去看看>>
国有企业的健康发展离不开严格的合规管理与有效的外部监督。...
去看看>>
近日,吉林省律师协会会长、党委副书记田大原被多名职工实名...
去看看>>
北京平谷法院许友刚万里红涉枉法裁判等四宗罪,被指对抗巡视...
去看看>>
本人李世儒(身份证号14020219590918951X)是一个有着41年党龄、23年军...
去看看>>
核心提示:江苏盐城市民张继祥因亭湖法院违法保全措施,致名...
去看看>>
近日,中控技术实控人褚健的私人生活及过往行为引发了广泛关...
去看看>>
本站讯 近日,吉林省公主岭市一雨污分流工程引发的债务纠纷持...
去看看>>
本站讯 众所周知,公章在法律上的作用主要是确认文件的真实性...
去看看>>
吉林律协会长田大原涉虚假诉讼等四宗罪,离任审计造假被曝光...
去看看>>