来源: 大纪元新闻网 时间:2021-05-22 13:37 作者:李新安 浏览: ->手机浏览此文章

【大纪元2021年05月22日讯】(大纪元记者李新安报导)近日,旅居新西兰的河南省信阳市维权人士邢鉴致信中共公安部部长赵克志,向其公开部分信阳买官者名单并要求调查。因为这些贪官被指荼毒八百万信阳乡亲,包括他的父亲邢望力。
据维权网报导,河南省信阳市维权人士邢望力的儿子邢鉴称,自己的父亲因为探望了遭软禁在同市的人权律师江天勇,被信阳警方认定为“寻衅滋事”,目前被非法羁押在息县看守所。他表示,“每天忙于学业的我,不得不思考一下信阳警方为何如此邪恶?”
邢鉴通过多方查证发现:原信阳市副市长李长根任职信阳市公安局长期间受贿31人,其中30人涉嫌行贿买官,至今为止仍有多人担任信阳市区、县的公安局长、政委、队长、所长等领导职务。
他在给赵克志的信中写道:“在您所管辖的土地上有十四亿人口,但是30名买官者不得到法律的制裁,他们将继续荼毒信阳八百多万人口。水能载舟,亦能覆舟,孰重孰轻?还望您自行斟酌。”
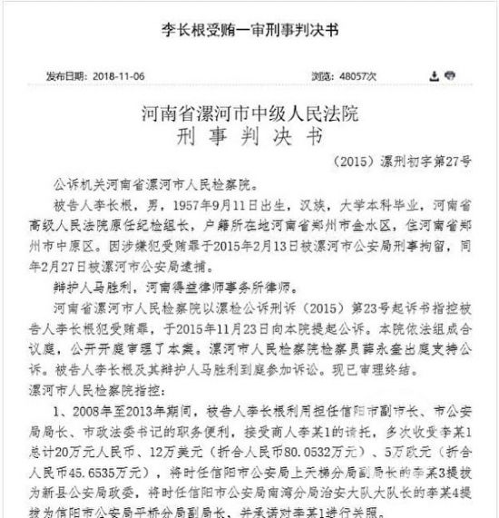
综合媒体报导,原信阳市副市长、公安局局长李长根2016年4月14日因犯受贿罪被判刑10年,同年10月20日死于狱中。根据(2015)漯刑初字第27号刑事判决书显示,李长根的受贿名单多达31人,几乎涵盖了信阳所有警界高层。
据信阳警界某些正义人士透露,名单已经在内部流传,已掌握部分已经查实的名单。但并未如外界期待那样引发信阳官场地震。
中国大陆前媒体人何光伟曾要求信阳警方公开李长根受贿落马牵出的多名行贿人名单,但被信阳市浉河区法院驳回,理由是“政府机密”。
邢鉴在信中表示,根据李长根(2015)漯刑初字第27号刑事判决书:
据漯河市中级人民法院经审理查明第十三条:2008年至2014年期间,被告人李长根利用担任信阳市副市长、市公安局局长、市政法委书记的职务便利,接受刘某3的请托,在办公室多次收受刘某3总计16万元人民币,将刘某3从固始县公安局副局长逐渐提拔为信阳市公安局经侦支队副政委、光山县公安局政委、局长,并承诺继续对刘某3在工作上和职务晋升上提供帮助。
经查证,刘某3是刘洋,现任息县公安局局长。
据漯河市中级人民法院经审理查明第十六条:(李长根)接受时任商城县公安局政委周某2的请托,在办公室三次收受周某2共计14万元人民币,将周某2提拔为商城县公安局局长。
经查证,周某2是周从贵,现任罗山县公安局长。
据漯河市中级人民法院经审理查明第三十条:(李长根)接受时任罗山县公安局政委王某5的请托,两次收受王某5共计3万元人民币,将王某5提拔为罗山县公安局局长,并承诺以后在工作上和职务晋升上为其提供帮助。
经查证,王某5是王莉,现任信阳市公安局国保支队支队长。
邢鉴告诉大纪元记者,他是通过查履历、查报导来对号入座的,哪一年,哪个人在哪个地方当啥官,一对比就出来了。他表示查了很久的报导。
以刘洋为例,判决书上有行贿日期,当时说是某某局长,就查在那个期间,哪个人在任职那个局长,他还有好几次升职,再根据第二个职务,哪个人在当那个局长,依次类推这样推出来的。
“官小的,不经常在互联网露面,就难查了。只能查内部履历……”他说。

原信阳市公安局长李长根受贿一案,牵出30名涉嫌行贿贪官。(维权网)
邢鉴在信中呼吁,绝不姑息这些通过行贿犯罪手段买官的害群之马,并督促信阳警方立即释放江天勇、邢望力。他还建议,法院在量刑方面“对刘洋免除百分之十的刑事处罚,以勉励后者为官清正”。
邢望力上访被刑拘
此前,5月17日,邢鉴也曾致信公安部长赵克志,悬赏一百美金讨要父亲邢望力的拘留证。只因邢望力被无辜刑拘,连手续都没有,家人十分着急。
邢望力的妻子徐金翠向记者确认,上个月他们去江天勇律师家以后,警察就把他们带到派出所,回来后被叫到大队部训诫。训诫后邢望力去北京上访,在正义路邮信被北京警察拦截带到派出所,当地政府包个车连夜回到悉县。
她回忆,“28号早上4点多到县里,我到派出所去问,也没找到人。28号下午被治安拘留半个月(15天),5月13号出来,12下午就转为刑拘,我又去问(派出所副所长房涛),他说不该看江天勇,不该上北京,不该在网上发东西。”
“人给刑拘了,他连拘留证都不给,18号去要才给。12号下午就打个电话,说邢望力刑拘了。我问犯啥错了吗?北京的大路也不让走了,北京也不让去了?他把电话挂了,从那再没音信了。我上公安局不让进,我去乡派出所,他们说给问,光推(诿),这一推就推多长时间!”“连手续都不给你,上公安局不让你进,打电话他也不接。”
据维权网报导,息县公安局长刘洋被指封锁了该案所有消息,并命令下属不得让邢望力的家属进息县公安局查询案件。
记者多次致电公安局长刘洋,想询问判决书中的刘某是否是其本人,但对方没有应答;记者多次致电副所长房涛,想询问邢望力案件情况,但对方没有接听。
邢望力一家自2002年邢鉴被信阳市棉麻公司司机醉驾撞伤后开始上访,期间屡遭打击报复,当地政府不断制造冤案,将邢望力一家多次非法判刑。
徐金翠说,“(上访)回到家里大事也不解决,小事也不解决,一直都是这样的。邢望力就去邮个信,他都不让。2018年,我们一块去北京,连信访局都没去,刚到北京站,就给我治安拘留20天,给邢望力拘留9天转刑拘,判了二年三个月,(我们)啥事没干,你说他邪不?”
中央纪委国家监委网站26日公布全国查处违反中央八项规定精神问题情况月报数据。通报显示,2020年9月,全国共查处违反中央八项规定精神问题11929起,处理17314人(包括63名地厅级干部...
血色山谷 濒危动物上餐桌——一起命案牵出的买卖野生动物大案 缴获的野生动物被放归森林 2019年,四川凉山普格县警方破获系列重特大破坏野生动物资源案,100余人涉案,网络遍及全...
一个多月十余家公司疑似跑路,部分杠杆率超十倍 长租公寓连环“爆雷”深陷信用危机 赵乃育 绘 刚刚过去的国庆假期,成都市双流区的张晓朋一边忙着寻找出租房,一边密切关注着维...
本站讯 吉林省德惠市的朝阳乡,地处第二松花江畔,风景秀丽,...
去看看>>
国有企业的健康发展离不开严格的合规管理与有效的外部监督。...
去看看>>
近日,吉林省律师协会会长、党委副书记田大原被多名职工实名...
去看看>>
北京平谷法院许友刚万里红涉枉法裁判等四宗罪,被指对抗巡视...
去看看>>
本人李世儒(身份证号14020219590918951X)是一个有着41年党龄、23年军...
去看看>>
核心提示:江苏盐城市民张继祥因亭湖法院违法保全措施,致名...
去看看>>
近日,中控技术实控人褚健的私人生活及过往行为引发了广泛关...
去看看>>
本站讯 近日,吉林省公主岭市一雨污分流工程引发的债务纠纷持...
去看看>>
本站讯 众所周知,公章在法律上的作用主要是确认文件的真实性...
去看看>>
吉林律协会长田大原涉虚假诉讼等四宗罪,离任审计造假被曝光...
去看看>>