来源: 维权网 时间:2021-05-19 23:12 作者:admin 浏览: ->手机浏览此文章
尊敬的公安部长赵克志:
您好!
我是河南省信阳市维权人士邢望力的儿子邢鉴,2021年4月20日,我的父亲邢望力因为探望了软禁在同市的人权律师江天勇,现在他被信阳警方认定为寻衅滋事,非法羁押在息县看守所。每天忙于学业的我,不得不思考一下信阳警方为何如此邪恶?通过多方查证:原信阳市副市长李长根任职信阳市公安局长期间受贿31人,其中30人涉嫌行贿买官,至今为止仍有多人担任信阳市区、县的公安局长、政委、队长、所长等领导职务;在您所管辖的土地上有十四亿人口,但是30名买官者不得到法律的制裁,他们将继续荼毒信阳八百多万人口。水能载舟,亦能覆舟,孰重孰轻?还望您自行斟酌。
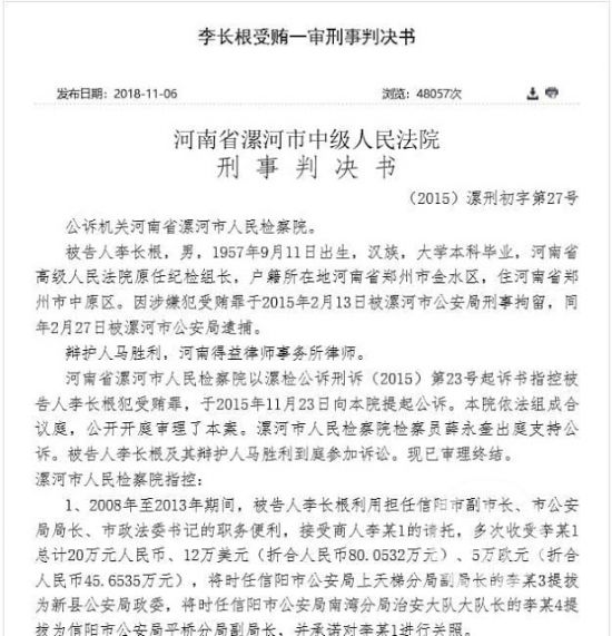
根据李长根(2015)漯刑初字第27号刑事判决书:
据漯河市中级人民法院经审理查明第十三条:2008年至2014年期间,被告人李长根利用担任信阳市副市长、市公安局局长、市政法委书记的职务便利,接受刘某3的请托,在办公室多次收受刘某3总计16万元人民币,将刘某3从固始县公安局副局长逐渐提拔为信阳市公安局经侦支队副政委、光山县公安局政委、局长,并承诺继续对刘某3在工作上和职务晋升上提供帮助。
经查证刘某3是刘洋,现任息县公安局局长。
据漯河市中级人民法院经审理查明第十六条:2011年至2013年期间,被告人李长根利用担任信阳市副市长、市公安局局长、市政法委书记的职务便利,接受时任商城县公安局政委周某2的请托,在办公室三次收受周某2共计14万元人民币,将周某2提拔为商城县公安局局长。
经查证周某2是周从贵,现任罗山县公安局长。
据漯河市中级人民法院经审理查明第三十条:2012年至2014年期间,被告人李长根利用担任信阳市副市长、市公安局局长、市政法委书记的职务便利,接受时任罗山县公安局政委王某5的请托,两次收受王某5共计3万元人民币,将王某5提拔为罗山县公安局局长,并承诺以后在工作上和职务晋升上为其提供帮助。
经查证王某5是王莉,现任信阳市公安局国保支队支队长。
本人着实愚钝,如果不是息县公安局长刘洋买官后继续祸害乡亲,本人很难思考信阳公安系统的领导职位都是买来的!对此本人对刘洋表示深深的谢意。中国国家主席习近平推出“依法治国”的理念,您在全国大力推进“政法队伍教育整顿工作”,我相信赵部长绝对不会姑息公安队伍中这些通过行贿犯罪手段买官的害群之马,请您着手调查,拯救信阳八百多万水深火热中的乡亲父老,也请督促信阳警方立即释放江天勇、邢望力。同时在查证以上事实后,本人建议法院在量刑方面对刘洋免除百分之十的刑事处罚,以勉励后者为官清正。 ”
此致:
中国公安部部长赵克志
邢鉴于新西兰
2021年5月19日
相关报道:
邢望力家属接获刑事拘留通知书 其罪之一:探望人权律师江天勇
https://wqw2010.blogspot.com/2021/05/blog-post_27.html

中央纪委国家监委网站26日公布全国查处违反中央八项规定精神问题情况月报数据。通报显示,2020年9月,全国共查处违反中央八项规定精神问题11929起,处理17314人(包括63名地厅级干部...
血色山谷 濒危动物上餐桌——一起命案牵出的买卖野生动物大案 缴获的野生动物被放归森林 2019年,四川凉山普格县警方破获系列重特大破坏野生动物资源案,100余人涉案,网络遍及全...
一个多月十余家公司疑似跑路,部分杠杆率超十倍 长租公寓连环“爆雷”深陷信用危机 赵乃育 绘 刚刚过去的国庆假期,成都市双流区的张晓朋一边忙着寻找出租房,一边密切关注着维...
本站讯 吉林省德惠市的朝阳乡,地处第二松花江畔,风景秀丽,...
去看看>>
国有企业的健康发展离不开严格的合规管理与有效的外部监督。...
去看看>>
近日,吉林省律师协会会长、党委副书记田大原被多名职工实名...
去看看>>
北京平谷法院许友刚万里红涉枉法裁判等四宗罪,被指对抗巡视...
去看看>>
本人李世儒(身份证号14020219590918951X)是一个有着41年党龄、23年军...
去看看>>
核心提示:江苏盐城市民张继祥因亭湖法院违法保全措施,致名...
去看看>>
近日,中控技术实控人褚健的私人生活及过往行为引发了广泛关...
去看看>>
本站讯 近日,吉林省公主岭市一雨污分流工程引发的债务纠纷持...
去看看>>
本站讯 众所周知,公章在法律上的作用主要是确认文件的真实性...
去看看>>
吉林律协会长田大原涉虚假诉讼等四宗罪,离任审计造假被曝光...
去看看>>